网站地图
(
百度
/
谷歌
)
加入收藏
联系我们
政府、企业认可的诚信可靠的公正的第三方技术服务企业
全国咨询热线
0595-28888961
网站首页
走进汇顺
公司简介
企业文化
企业资质
企业组织架构
加入我们
合作伙伴
资讯动态
公司动态
行业资讯
业务服务
体检中心
安全技术
环境检测
食品检测
消防检测
特种检测
政府服务
公卫检测
职业卫生
项目信息公开
职卫项目
其他项目
汇顺承诺
服务承诺
投诉和举报
联系我们
在线留言
您的位置:
首页
>
项目信息公开
>
职卫项目
>
职业病危害预评价
项目信息公开
职卫项目
职业病防护设施设计专篇
职业病危害控制效果评价
职业病危害现状评价
职业病危害预评价
其他项目
联系我们
地址:泉州市鲤城区南环路666号
咨询热线:
0595-28888961
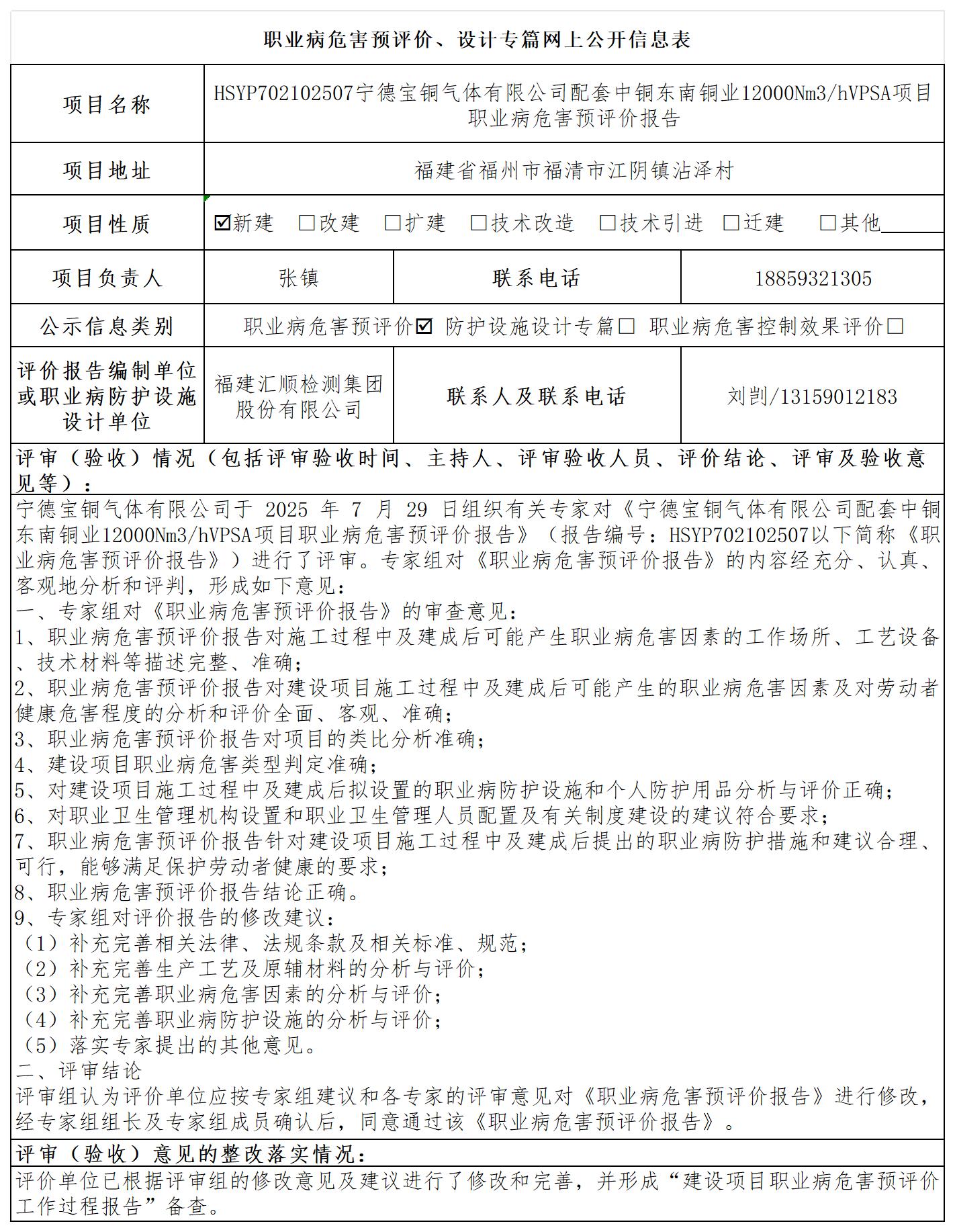
宁德宝铜气体有限公司新建VPSA制氧项目 HSYP702102507
发布时间:2026-01-09
人气:
11
标签:
全部
分享到:
上一篇:
福建永诚新能源有限公司尤溪城西工业园集中供热项目(一期) HSYP4034…
下一篇:
中石化森美(福建)石油有限公司漳州诏安汾水关加油站LNG加气项目 HSY…
Copyright © 2018 福建汇顺检测集团股份有限公司 地址:泉州市鲤城区南环路666号 备案号:
闽ICP备2022008496号-2
微信
0595-28888961
TOP