网站地图
(
百度
/
谷歌
)
加入收藏
联系我们
政府、企业认可的诚信可靠的公正的第三方技术服务企业
全国咨询热线
0595-28888961
网站首页
走进汇顺
公司简介
企业文化
企业资质
企业组织架构
加入我们
合作伙伴
资讯动态
公司动态
行业资讯
业务服务
体检中心
安全技术
环境检测
食品检测
消防检测
特种检测
政府服务
公卫检测
职业卫生
项目信息公开
职卫项目
其他项目
汇顺承诺
服务承诺
投诉和举报
联系我们
在线留言
您的位置:
首页
>
项目信息公开
>
职卫项目
>
职业病危害预评价
项目信息公开
职卫项目
职业病防护设施设计专篇
职业病危害控制效果评价
职业病危害现状评价
职业病危害预评价
其他项目
联系我们
地址:泉州市鲤城区南环路666号
咨询热线:
0595-28888961
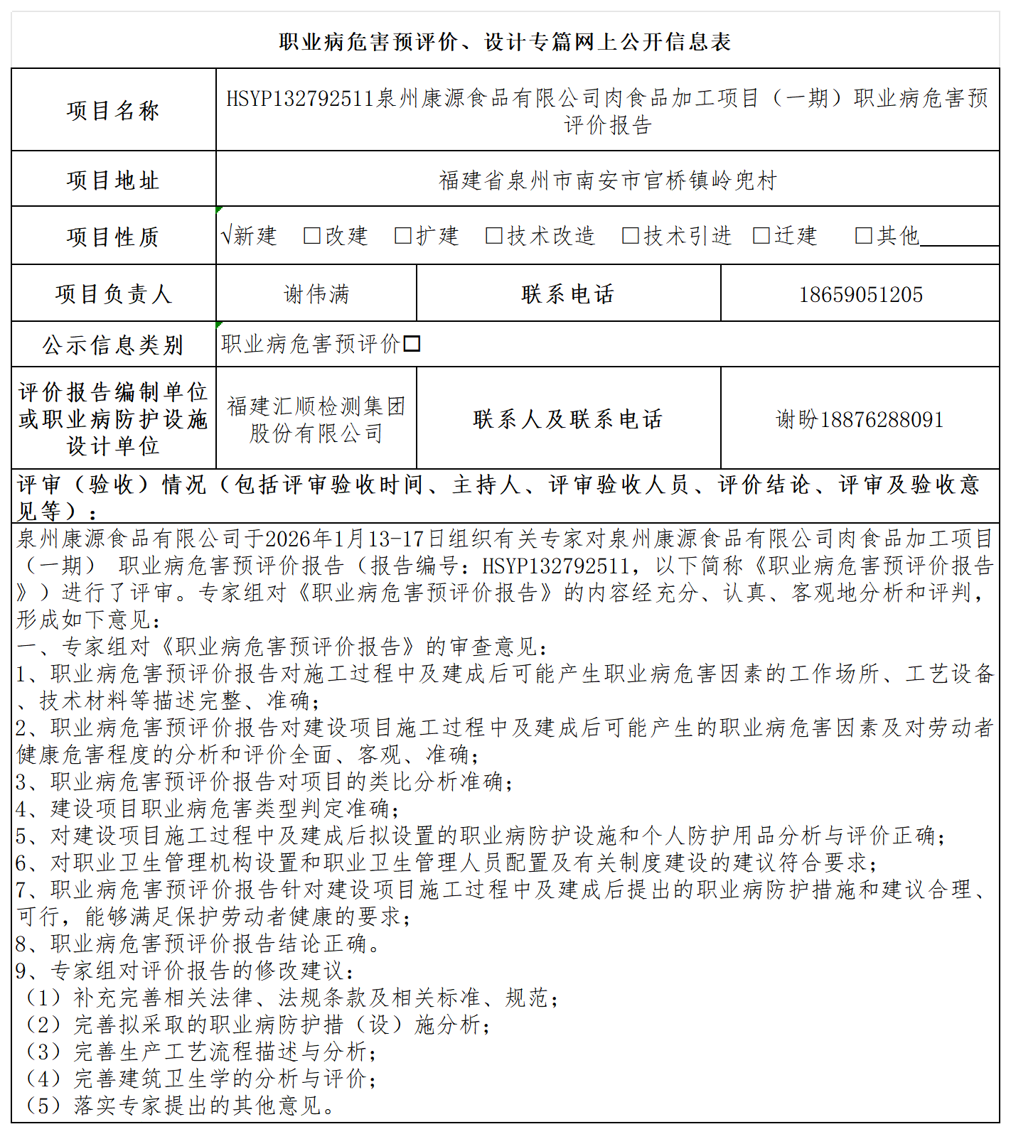
泉州康源食品有限公司肉食品加工项目(一期) HSYP132792511
发布时间:2026-02-06
人气:
10
标签:
全部
分享到:
上一篇:
宁德卓高新材料科技有限公司高安全性锂离子电池用涂覆隔膜产业化建设项…
下一篇:
福建榕昌化工有限公司产业入园拓展升级项目(一期) HSYP804022502
Copyright © 2018 福建汇顺检测集团股份有限公司 地址:泉州市鲤城区南环路666号 备案号:
闽ICP备2022008496号-2
微信
0595-28888961
TOP